当前位置:首页 > 新闻动态

【院内新闻】喜讯!兰大一院2个专家团队受聘第一批甘肃省科普专家及第二批金城首席科普专家

【院内新闻】喜讯!兰大一院2个专家团队受聘第一批甘肃省科普专家及第二批金城首席科普专家
2023-03-21 12:12:36

 

3月19日,甘肃省科普专家暨金城首席科普专家聘任仪式在甘肃科技馆举行。

 

 

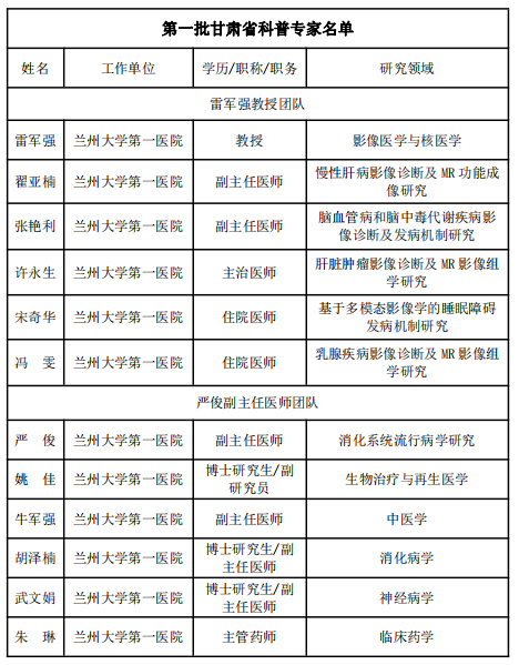
本次仪式上,共有150名甘肃省科普专家、57名金城首席科普专家接受聘任。兰大一院的雷军强教授团队、严俊副主任医师团队入选第一批甘肃省科普专家和第二批金城首席科普专家,并被授予“科学传播专家工作室”铭牌。

 

 

本次入选的2个专家团队充分发挥专业优势和专长,其专业及科普方向涉及慢性肝病影像诊断及MR功能成像研究、基于多模态影像学的睡眠障碍发病机制、乳腺疾病影像诊断及MR影像组学、肝脏肿瘤影像诊断及MR影像组学、脑血管病和脑中毒代谢疾病影像诊断及发病机制,流行病学、生物治疗与再生医学、中医学、神经病学、临床药学等多个领域。

 

 

兰大一院将以这次科普专家聘任工作为契机,积极参与和支持科普事业,自觉承担科普责任,秉承科技创新、科学普及协同发展推动医院高质量发展理念,充分激发我院乃至全省科技工作者的科普责任感和使命感,为加强全省科普人才队伍建设,提升全省科普公共服务能力,促进全民科学素质行动建设做出表率、贡献力量。

 

 

 

文图|科研与发展规划处

编辑|党委宣传部 刘洁 樊凯盛